继广和总部管委、执委委员及三十一家分所主任在深圳总部召开了《广和全球平台建设委员会2024年度全体会议》后,1月7日上午,分所主任及总所精英齐聚广和罗湖分所,举办《广和全球平台涉外业务交流会》。
广和全球平台建设委员会2024年度全体会议
广和全球平台涉外业务交流会
2024-2025广和年度会议
广和罗湖分所是“出海”服务的先行者也是坚定的践行者。
罗湖分所主任刘昱含早于2017年在美国洛杉矶创办金球广和办公室,深耕中美业务,近年更是将精力聚焦于美国移民和美国上市,罗湖分所的美国资源和涉美服务,丰富和补充了广和全球平台的业务范围。
刘昱含主任用一个小时介绍了美国杰出人才移民及美国上市的两个“拳头”业务,互动环节,各分所主任热烈讨论这两个有别于国内传统的涉外业务,半个小时根本不够用。
广和全球涉外业务交流会嘉宾名单
各分所主任及总所合伙人(排名不分先后)
1.杨国强 佛山分所2.施小燕 沙特办公室3.卢成尤 武汉分所4.胡小领 南美分所 5.朱 梦 芜湖分所6.刘 虎 坪山分所7.刘澎威 赣州分所8.李伟东 长春分所9.邵清龙 广州分所10.王 争 珠海分所11.杨 娟 遂宁分所12.孙成萍 西宁分所13.陆建军 海口分所 14.何云福 遂宁分所 15.何 杰 遂宁分所 16.刘礼平 龙华分所 17.凌 波 成都分所18.李龙飞 广和总所(知识产权)
企业赴美上市,机遇多多
“我们所有个顾问单位,正想准备上市,如果选择美国上市,有什么标准条件及相关费用是多少?”与会嘉宾认为在国内A股上市趋严的大背景下,海外上市可能是不少中小型企业的“优选”。
刘昱含主任简要介绍了企业赴美上市条件:“美国上市的游戏规则比较灵活,以美国纳斯达克为例,只要企业符合交易所对利润标准、权益标准或市值标准其中之一即可,不一定必须需要盈利。”
美国各交易所上市标准
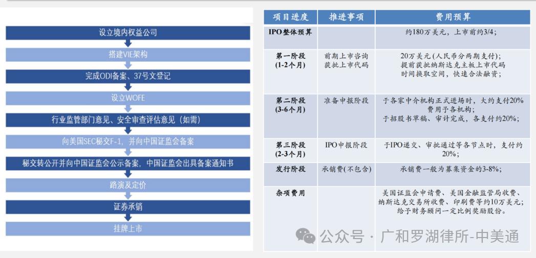
除了上市条件,上市费用也是各企业主关心的问题,赴美上市成本低于港股上市,大约150~180万美金,即可完成赴美上市全流程。
目前,广和罗湖律所、中美通集团携手美国曼哈顿证券集团、美国联合证券律师事务所集团,组成深度合作团队,汇聚中&美律师、会计师、券商、投行等顶级上市团队,为中国企业赴美上市提供上市规划、法律服务、审计服务、资金支持、定向增发等专业化服务,全方位支持。
“我们不仅提供上市辅导服务,还可以帮助拟上市企业直接链接投资人,为企业提供上市资金支持。”刘主任强调。
团队可提供业务
为企业提供涵盖上市规划/法律服务/审计服务/重组辅导/资产管理在内的高质量金融服务:
上市规划:根据个案情况,为企业选择香港/美国直接/买壳上市等最优方案;包括上市融资整体方案规划、股东及管理团队持股及家族继承安排、第三方机构筛选及协调等;协调证券承销及配售工作,并协助企业进行投资者公共关系管理。
法律服务:提供高效优质,且具有价格竞争优势的国际法律服务,擅长商业与金融领域的项目、架构、交易、法律义务与责任、诉讼仲裁、国际移民等领域的法律服务及律师代理。
审计服务:对企业的财务报表、内部控制和风险管理等进行审查。
重组辅导:协助企业进行财务/管理规范与整改;进行集团跨境法律及资产结构重组;为企业引进直接投资及战略投资者,并引入满足上市要求的董事会及高管成员;
资产管理:提供全球资产管理、家族信托等财富管理专业服务。
团队成员过往已成功辅导/服务的赴海外上市企业及项目近五十家,累计融资额逾三十亿美元。
团队成员过往案例
家庭出海、移民,拥抱更广阔的世界
对于有出海计划的企业主、企业高管,或有留学规划的家庭而言,同时做好海外身份规划非常重要。
“对比动辄近百万美金的投资要求、排期长达8年的EB5,及有雇主要求或排期长的其他移民项目。我们甄选出美国移民最优选择——EB1A,它无年龄、投资、雇主、学历、语言要求,还可实现一人申请,全家移民。仅需几万美金,即可撬动EB1A移民项目。”刘主任分享道。
与会嘉宾们在交流环节广抒己见。
就读美国公立学校有什么条件?
QA美国非常重视保护孩子的受教育权益,仅需提供合法的租房证明/居住证明,孩子就可以就读当地的公立学校。
美国的教育成本大概是多少?
QA如果是读公立学校的话,美国实行13年义务教育体制,从学前班到高中都是免费的。如果是读私立学校的话,费用从3万~10万美金/年及以上都有,丰俭由人。